深入理解AQS之ReentrantReadWriteLock
# 前言
前几节我们学习了ReentrantLock、Semaphorer&CountDownLatch
- ReentrantLock 实现了独占锁(互斥锁)
- Semaphorer&CountDownLatch 实现了共享锁
本章节我们将学习ReentrantReadWriteLock 读写锁,读锁实现共享锁,写锁实现独占锁
# 读写锁介绍
- 应用场景:读多写少(注册中心nacos)
- 读读可并发,读写/写读/写写互斥,所以读写锁能够提供比排它锁更好的并发性和吞吐量。
- 线程进入读锁的前提条件
- 没有其他线程的写锁
- 没有写请求或者有写请求,但调用线程和持有锁的线程是同一个。
- 三个特性:
- 公平选择性:支持非公平(默认)和公平的锁获取方式,吞吐量还是非公平优于公平。
- 可重入:读锁和写锁都支持线程重入。以读写线程为例:读线程获取读锁后,能够再次获取读锁。写线程在获取写锁之后能够再次获取写锁,同时也可以获取读锁。
- 锁降级:同一个线程遵循获取写锁 --> 获取读锁 --> 释放写锁 --> 释放读锁 的方式,写锁能够降级成为读锁。
- 如果先持有读锁 再去持有写锁 ,写锁会入队 park 从而导致线程阻塞死锁
- 避免线程饥饿
- 读锁获取都需要校验s.isShared() ,如果不是共享说明有写锁,那么入队等待死锁执行,避免无法写入,导致线程饥饿。
# ReentrantReadWriteLock的使用
# ReentrantReadWriteLock结构
# 读写状态的设计
在 ReentrantLock 中,使用 Sync ( 实际是 AQS )的 int 类型的 state 来表示同步状态,表示锁被一个线程重复获取的次数。但是,读写锁 ReentrantReadWriteLock 内部维护着一对读写锁,如果要用一个变量维护多种状态,需要采用“按位切割使用”的方式来维护这个变量,将其切分为两部分:高16为表示读,低16为表示写。
分割之后,读写锁是如何迅速确定读锁和写锁的状态呢?通过位运算。假如当前同步状态为S,那么:
- 写状态,等于 S & 0x0000FFFF(将高 16 位全部抹去)。 当写状态加1,等于S+1.
- 读状态,等于 S >>> 16 (无符号补 0 右移 16 位)。当读状态加1,等于S+(1<<16),也就是S+0x00010000
根据状态的划分能得出一个推论:S不等于0时,当写状态(S&0x0000FFFF)等于0时,则读状态(S>>>16)大于0,即读锁已被获取。

代码实现:java.util.concurrent.locks.ReentrantReadWriteLock.Sync

- exclusiveCount(int c) 静态方法,获得持有写状态的锁的次数。
- sharedCount(int c) 静态方法,获得持有读状态的锁的线程数量。不同于写锁,读锁可以同时被多个线程持有。而每个线程持有的读锁支持重入的特性,所以需要对每个线程持有的读锁的数量单独计数,这就需要用到 HoldCounter 计数器
# HoldCounter 计数器
读锁的内在机制其实就是一个共享锁。一次共享锁的操作就相当于对HoldCounter 计数器的操作。获取共享锁,则该计数器 + 1,释放共享锁,该计数器 - 1。只有当线程获取共享锁后才能对共享锁进行释放、重入操作。
通过 ThreadLocalHoldCounter 类,HoldCounter 与线程进行绑定。HoldCounter 是绑定线程的一个计数器,而 ThreadLocalHoldCounter 则是线程绑定的 ThreadLocal。
- HoldCounter是用来记录读锁重入数的对象
- ThreadLocalHoldCounter是ThreadLocal变量,用来存放不是第一个获取读锁的线程的其他线程的读锁重入数对象
# 读多写少场景(缓存类)
public class Cache {
static Map<String, Object> map = new HashMap<String, Object>();
static ReentrantReadWriteLock rwl = new ReentrantReadWriteLock();
static Lock r = rwl.readLock();
static Lock w = rwl.writeLock();
public static final Object get(String key) {
r.lock();
try {
return map.get(key);
} finally {
r.unlock();
}
}
public static final Object put(String key, Object value) {
w.lock();
try {
return map.put(key, value);
} finally {
w.unlock();
}
}
public static final void clear() {
w.lock();
try {
map.clear();
} finally {
w.unlock();
}
}
1
2
3
4
5
6
7
8
9
10
11
12
13
14
15
16
17
18
19
20
21
22
23
24
25
26
27
28
29
30
31
32
2
3
4
5
6
7
8
9
10
11
12
13
14
15
16
17
18
19
20
21
22
23
24
25
26
27
28
29
30
31
32
- Cache组合一个非线程安全的HashMap作为缓存的实现,同时使用读写锁的读锁和写锁来保证Cache是线程安全的
- 在读操作get(String key)方法中,需要获取读锁,这使得并发访问该方法时不会被阻塞
- 写操作put(String key,Object value)方法和clear()方法,在更新 HashMap时必须提前获取写锁,当获取写锁后,其他线程对于读锁和写锁的获取均被阻塞,而 只有写锁被释放之后,其他读写操作才能继续
- Cache使用读写锁提升读操作的并发性,也保证每次写操作对所有的读写操作的可见性,同时简化了编程方式
# 锁降级场景
final ReentrantReadWriteLock rwl = new ReentrantReadWriteLock();
final Lock r = rwl.readLock();
final Lock w = rwl.writeLock();
try {
w.lock();
log.info("获取写锁");
try {
r.lock();
log.info("获取读锁");
} finally {
w.unlock();
log.info("释放写锁");
}
} catch (Exception e) {
e.printStackTrace();
} finally {
r.unlock();
log.info("释放读锁");
}
1
2
3
4
5
6
7
8
9
10
11
12
13
14
15
16
17
18
19
20
2
3
4
5
6
7
8
9
10
11
12
13
14
15
16
17
18
19
20
# 为什么要锁降级?
保证数据的可见性
# 源码分析
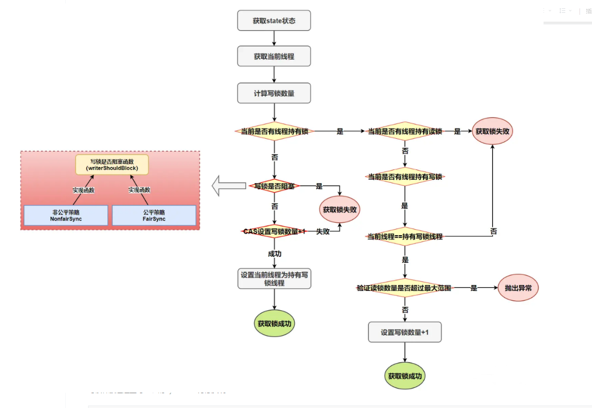
# 写锁源码分析(独占锁)
# 加锁
public final void acquire(int arg) {
if (!tryAcquire(arg) &&
//加锁失败 入队 阻塞
acquireQueued(addWaiter(Node.EXCLUSIVE), arg))
selfInterrupt();
}
protected final boolean tryAcquire(int acquires) {
//当前线程
Thread current = Thread.currentThread();
//获取state状态 存在读锁或者写锁,状态就不为0
int c = getState();
//获取写锁的重入数
int w = exclusiveCount(c);
//当前同步状态state != 0,说明已经有其他线程获取了读锁或写锁
if (c != 0) {
// c!=0 && w==0 表示存在读锁
// 当前存在读锁或者写锁已经被其他写线程获取,则写锁获取失败
if (w == 0 || current != getExclusiveOwnerThread())
return false;
// 超出最大范围 65535
if (w + exclusiveCount(acquires) > MAX_COUNT)
throw new Error("Maximum lock count exceeded");
//锁重入
setState(c + acquires);
return true;
}
// writerShouldBlock有公平与非公平的实现, 非公平返回false,会尝试通过cas加锁 如果公平则判断是否有队列 hasQueuedPredecessors,如果是则去入队阻塞
//c==0 写锁未被任何线程获取,当前线程是否阻塞或者cas尝试获取锁 如果失败 入队 阻塞
if (writerShouldBlock() ||
!compareAndSetState(c, c + acquires))
return false;
//设置写锁为当前线程所有
setExclusiveOwnerThread(current);
return true;
1
2
3
4
5
6
7
8
9
10
11
12
13
14
15
16
17
18
19
20
21
22
23
24
25
26
27
28
29
30
31
32
33
34
35
36
2
3
4
5
6
7
8
9
10
11
12
13
14
15
16
17
18
19
20
21
22
23
24
25
26
27
28
29
30
31
32
33
34
35
36
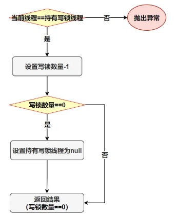
# 解锁源码
protected final boolean tryRelease(int releases) {
//若锁的持有者不是当前线程,抛出异常
if (!isHeldExclusively())
throw new IllegalMonitorStateException();
int nextc = getState() - releases;
//当前写状态是否为0,为0则释放写锁(存在重入情况)
boolean free = exclusiveCount(nextc) == 0;
if (free)
//设置持有线程为空
setExclusiveOwnerThread(null);
setState(nextc);
return free;
1
2
3
4
5
6
7
8
9
10
11
12
2
3
4
5
6
7
8
9
10
11
12
# 写锁加锁流程图

# 写锁解锁流程图

# 读锁源码分析(共享锁)
# 读锁加锁
protected final int tryAcquireShared(int unused) {
Thread current = Thread.currentThread();
int c = getState();
// 如果写锁已经被获取并且获取写锁的线程不是当前线程,当前线程获取读锁失败返回-1 判断锁降级
if (exclusiveCount(c) != 0 &&
getExclusiveOwnerThread() != current)
return -1;
//计算出读锁的数量
int r = sharedCount(c);
/**
* 读锁是否阻塞 readerShouldBlock()公平与非公平的实现
* r < MAX_COUNT: 持有读锁的线程小于最大数(65535)
* compareAndSetState(c, c + SHARED_UNIT) cas设置获取读锁线程的数量
*/
if (!readerShouldBlock() &&
r < MAX_COUNT &&
compareAndSetState(c, c + SHARED_UNIT)) { //当前线程获取读锁
if (r == 0) { //设置第一个获取读锁的线程
firstReader = current;
firstReaderHoldCount = 1; //设置第一个获取读锁线程的重入数
} else if (firstReader == current) { // 表示第一个获取读锁的线程重入
firstReaderHoldCount++;
} else { // 非第一个获取读锁的线程
HoldCounter rh = cachedHoldCounter;
if (rh == null || rh.tid != getThreadId(current))
cachedHoldCounter = rh = readHolds.get();
else if (rh.count == 0)
readHolds.set(rh);
rh.count++; //记录其他获取读锁的线程的重入次数
}
return 1;
}
// 尝试通过自旋的方式获取读锁,实现了重入逻辑
return fullTryAcquireShared(current);
}
final boolean readerShouldBlock() {
return apparentlyFirstQueuedIsExclusive();
}
final boolean apparentlyFirstQueuedIsExclusive() {
Node h, s;
return (h = head) != null &&
(s = h.next) != null &&
//如果不是共享 说明存在写锁,则读锁入队 避免饥饿
!s.isShared() &&
s.thread != null;
}
1
2
3
4
5
6
7
8
9
10
11
12
13
14
15
16
17
18
19
20
21
22
23
24
25
26
27
28
29
30
31
32
33
34
35
36
37
38
39
40
41
42
43
44
45
46
47
48
49
50
51
52
2
3
4
5
6
7
8
9
10
11
12
13
14
15
16
17
18
19
20
21
22
23
24
25
26
27
28
29
30
31
32
33
34
35
36
37
38
39
40
41
42
43
44
45
46
47
48
49
50
51
52
# 读锁解锁
protected final boolean tryReleaseShared(int unused) {
Thread current = Thread.currentThread();
//如果当前线程是第一个获取读锁的线程
if (firstReader == current) {
// assert firstReaderHoldCount > 0;
if (firstReaderHoldCount == 1)
firstReader = null;
else
firstReaderHoldCount--; //重入次数减1
} else { //不是第一个获取读锁的线程
HoldCounter rh = cachedHoldCounter;
if (rh == null || rh.tid != getThreadId(current))
rh = readHolds.get();
int count = rh.count;
if (count <= 1) {
readHolds.remove();
if (count <= 0)
throw unmatchedUnlockException();
}
--rh.count; //重入次数减1
}
for (;;) { //cas更新同步状态
int c = getState();
int nextc = c - SHARED_UNIT;
if (compareAndSetState(c, nextc))
return nextc == 0;
}
1
2
3
4
5
6
7
8
9
10
11
12
13
14
15
16
17
18
19
20
21
22
23
24
25
26
27
2
3
4
5
6
7
8
9
10
11
12
13
14
15
16
17
18
19
20
21
22
23
24
25
26
27
# 读锁加锁流程

# 读锁解锁流程

上次更新: 2026/3/11 22:17:56